11月1日至3日,由共青团中央、中国科协、教育部、中国社会科学院、全国学联和江苏省人民政府联合主办的第十九届“挑战杯”全国大学生课外学术科技作品竞赛终审决赛在南京大学圆满落下帷幕。学校在此次大赛中表现优异,首次捧得“优胜杯”,时隔10年再次斩获主赛道特等奖,比赛成绩位列重庆第一。大赛期间,党委副书记黄杰到场指导慰问参赛师生团队。

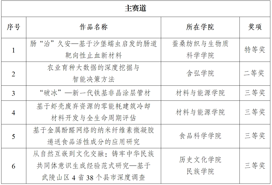
自去年10月备赛工作启动以来,学校以“香樟创客工程”第九届“含弘杯”课外学术科技作品竞赛为载体,积极动员师生参与项目申报,经过院赛、校赛、市赛的层层选拔,遴选出优秀作品参加本届“挑战杯”全国竞赛。国赛备赛周期中,学校聘请校内外专家、学者对参赛项目一对一“把脉问诊”,从项目规范、材料优化和路演展示等方面开展了系统培训和模拟演练,拓展项目研究思路,提升项目质量。最终,学校在主体赛中斩获特等奖1项、二等奖1项、三等奖4项;“人工智能+”专项赛中斩获一等奖1项、二等奖2项、三等奖1项;“揭榜挂帅”擂台赛中斩获特等奖2项、一等奖2项、二等奖2项、三等奖3项,获奖数量创历年新高。

据悉,“挑战杯”全国大学生课外学术科技作品竞赛自1989年在清华大学举办首届赛事以来,每两年举办一届,被誉为当代大学生科技创新的“奥林匹克”盛会。本届赛事共吸引全国2700余所高校、300多万大学生参与,经过层层选拔,来自472所高校的1283件顶尖作品在决赛同台竞技,代表了当代中国大学生科技创新的最高水平。
附:获奖名单


